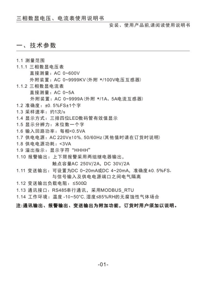
数显三相电流表ZJXN72-31
乐清市航诺科技有限公司是国内低压电气制造商之公司拥有实力雄厚的设计队伍,优秀的管理团队,完善的管理制度,集科研、生产、销售、服务于体,为用户提供安全、节能高性价比的低压电气产品。公司自创办以来,其生产的产品已畅销全国二十多个省市自治区,为此我们十分珍惜已取得的市场荣誉及用户的信赖。但我们并没有因此停止前进的步伐,通过近几年的共同努力。
- 时间:-2021-08-30
- 品牌:- 航诺科技
- 电话:- 18868287975
- 邮箱:- 1215051430@qq.com
- 地址:- 浙江省温州市乐清市柳市镇柳南工业园
联系我们
产品说明书